# 知识深度-原理和源码
TIP
知识深度-原理和源码
# JS 内存泄漏
# 题目
如何检测 JS 内存泄漏?内存泄漏的场景有哪些?
# 垃圾回收
正常情况下,一个函数执行完,其中的变量都会是会 JS 垃圾回收。
function fn() {
const a = 'aaa'
console.log(a)
const obj = {
x: 100
}
console.log(obj)
}
fn()
2
3
4
5
6
7
8
9
10
但某些情况下,变量是销毁不了的,因为可能会被再次使用。
function fn() {
const obj = {
x: 100
}
window.obj = obj // 引用到了全局变量,obj 销毁不了
}
fn()
2
3
4
5
6
7
function genDataFns() {
const data = {} // 闭包,data 销毁不了
return {
get(key) {
return data[key]
},
set(key, val) {
data[key] = val
}
}
}
const { get, set } = genDataFns()
2
3
4
5
6
7
8
9
10
11
12
变量销毁不了,一定就是内存泄漏吗?—— 不一定
# 垃圾回收算法 - 引用计数
早起的垃圾回收算法,以“数据是否被引用”来判断要不要回收。
// 对象被 a 引用
let a = {
b: {
x: 10
}
}
let a1 = a // 又被 a1 引用
let a = 0 // 不再被 a 引用,但仍然被 a1 引用
let a1 = null // 不再被 a1 引用
// 对象最终没有任何引用,会被回收
2
3
4
5
6
7
8
9
10
11
12
但这个算法有一个缺陷 —— 循环引用。例如
function fn() {
const obj1 = {}
const obj2 = {}
obj1.a = obj2
obj2.a = obj1 // 循环引用,无法回收 obj1 和 obj2
}
fn()
2
3
4
5
6
7
此前有一个很著名的例子。IE6、7 使用引用计数算法进行垃圾回收,常常因为循环引用导致 DOM 对象无法进行垃圾回收。
下面的例子,即便界面上删除了 div1 ,但在 JS 内存中它仍然存在,包括它的所有属性。但现代浏览器已经解决了这个问题。
var div1
window.onload = function () {
div1 = document.getElementById('div1')
div1.aaa = div1
div1.someBigData = { ... } // 一个体积很大的数据。
}
2
3
4
5
6
以上这个例子就是内存泄漏。即,不希望它存在的,它却仍然存在,这是不符合预期的。关键在于“泄漏”。
# 垃圾回收算法 - 标记清除
基于上面的问题,现代浏览器使用“标记-清除”算法。根据“是否是否可获得”来判断是否回收。
定期从根(即全局变量)开始向下查找,能找到的即保留,找不到的即回收。循环引用不再是问题。
# 检测内存变化
可使用 Chrome devTools Performance 来检测内存变化
- 刷新页面,点击“GC”按钮
- 点击“Record”按钮开始记录,然后操作页面
- 操作结束,点击“GC”按钮,点击“结束”按钮,看分析结果
代码参考 memory-change.html
# 内存泄漏的场景
拿 Vue 来举例说明。
组件中有全局变量、函数的引用。组件销毁时要记得清空。
export default {
data() {
return {
nums: [10, 20, 30]
}
},
mounted() {
window.printNums = () => {
console.log(this.nums)
}
},
// beforeUnmount() {
// window.printNums = null
// },
}
2
3
4
5
6
7
8
9
10
11
12
13
14
15
组件有全局定时器。组件销毁时要记得清除。
export default {
data() {
return {
// intervalId: 0,
nums: [10, 20, 30]
}
},
// methods: {
// printNums() {
// console.log(this.nums)
// }
// },
mounted() {
setInterval(() => {
console.log(this.nums)
}, 200)
// this.intervalId = setInterval(this.printNums, 200)
},
beforeUnmount() {
// clearInterval(this.intervalId)
},
}
2
3
4
5
6
7
8
9
10
11
12
13
14
15
16
17
18
19
20
21
22
23
组件中有全局事件的引用。组件销毁时记得解绑。
export default {
data() {
return {
nums: [10, 20, 30]
}
},
// methods: {
// printNums() {
// console.log(this.nums)
// }
// },
mounted() {
window.addEventListener('resize', () => {
console.log(this.nums)
})
// window.addEventListener('reisze', this.printNums)
},
beforeUnmount() {
// window.removeEventListener('reisze', this.printNums)
},
}
2
3
4
5
6
7
8
9
10
11
12
13
14
15
16
17
18
19
20
21
组件中使用了自定义事件,销毁时要记得解绑。
export default {
data() {
return {
nums: [10, 20, 30]
}
},
// methods: {
// printNums() {
// console.log(this.nums)
// }
// },
mounted() {
event.on('event-key', () => {
console.log(this.nums)
})
// event.on('event-key', this.printNums)
},
beforeUnmount() {
// event.off('event-key', this.printNums)
},
}
2
3
4
5
6
7
8
9
10
11
12
13
14
15
16
17
18
19
20
21
22
# 闭包是内存泄漏吗
上述代码 genDataFns() 就是一个很典型的闭包,闭包的变量是无法被垃圾回收的。
但闭包不是内存泄漏,因为它是符合开发者预期的,即本身就这么设计的。而内存泄漏是非预期的。
【注意】这一说法没有定论,有些面试官可能会说“不可被垃圾回收就是内存泄漏”,不可较真。
# 答案
- 可使用 Chrome devTools Performance 检测内存变化
- 内存泄漏的场景
- 全局变量,函数
- 全局事件
- 全局定时器
- 自定义事件
- 闭包(无定论)
# 划重点
前端之前不太关注内存泄漏,因为不会像服务单一样 7*24 运行。
而随着现在富客户端系统不断普及,内存泄漏也在慢慢的被重视。
# 扩展
WeakMap WeakSet 弱引用,不会影响垃圾回收。
// 函数执行完,obj 会被销毁,因为外面的 WeakMap 是“弱引用”,不算在内
const wMap = new WeakMap()
function fn() {
const obj = {
name: 'zhangsan'
}
// 注意,WeakMap 专门做弱引用的,因此 WeakMap 只接受对象作为键名(`null`除外),不接受其他类型的值作为键名。其他的无意义
wMap.set(obj, 100)
}
fn()
// 代码执行完毕之后,obj 会被销毁,wMap 中也不再存在。但我们无法第一时间看到效果。因为:
// 内存的垃圾回收机制,不是实时的,而且是 JS 代码控制不了的,因此这里不一定能直接看到效果。
2
3
4
5
6
7
8
9
10
11
12
// 函数执行完,obj 会被销毁,因为外面的 WeakSet 是“弱引用”,不算在内
const wSet = new WeakSet()
function fn() {
const obj = {
name: 'zhangsan'
}
wSet.add(obj) // 注意,WeakSet 就是为了做弱引用的,因此不能 add 值类型!!!无意义
}
fn()
2
3
4
5
6
7
8
9
wangEditor 多次销毁创建,测试内存泄漏。日常开发时可以参考这种方式
<!DOCTYPE html>
<html lang="en">
<head>
<meta charset="UTF-8">
<meta http-equiv="X-UA-Compatible" content="IE=edge">
<meta name="viewport" content="width=device-width, initial-scale=1.0">
<title>memory change</title>
</head>
<body>
<p>
memory change
<button id="btn1">start</button>
</p>
<script>
const arr = []
for (let i = 0; i < 10 * 10000; i++) {
arr.push(i)
}
function bind() {
// 模拟一个比较大的数据
const obj = {
str: JSON.stringify(arr) // 简单的拷贝
}
window.addEventListener('resize', () => {
console.log(obj)
})
}
let n = 0
function start() {
setTimeout(() => {
bind()
n++
// 执行 50 次
if (n < 50) {
start()
} else {
alert('done')
}
}, 200)
}
document.getElementById('btn1').addEventListener('click', () => {
start()
})
</script>
</body>
</html>
2
3
4
5
6
7
8
9
10
11
12
13
14
15
16
17
18
19
20
21
22
23
24
25
26
27
28
29
30
31
32
33
34
35
36
37
38
39
40
41
42
43
44
45
46
47
48
49
50
51
52
# 浏览器和 nodejs 事件循环的区别
# 题目
浏览器和 nodejs 事件循环的区别
# 单线程和异步
JS 是单线程的,浏览器中 JS 和 DOM 渲染线程互斥。
单线程,代码就必须“串行”执行,无法并行,同一时间只能干一件事。
在 Java 等多线程语言中,发起请求、设置定时任务可以通过新开一个线程来处理,这就是并行。
而 JS 是单线程,这种场景就只能使用“异步”。
console.log('start')
setTimeout(() => {
console.log('hello')
})
console.log('end')
2
3
4
5
# 宏任务和微任务
浏览器端异步的 API 有很多
- 宏任务:setTimeout 网络请求
- 微任务:promise
两者表面的区别:
第一,微任务比宏任务更快执行
console.log('start')
setTimeout(() => {
console.log('timeout')
})
Promise.resolve().then(() => {
console.log('promise.then')
})
console.log('end')
2
3
4
5
6
7
8
第二,微任务在 DOM 渲染前执行,而宏任务在 DOM 显示后(即真正显示到页面上,肉眼可见)执行
const p = document.createElement('p')
p.innerHTML = 'new paragraph'
document.body.appendChild(p)
console.log('length----', list.length)
console.log('start')
setTimeout(() => {
const list = document.getElementsByTagName('p')
console.log('timeout----', list.length)
alert('阻塞')
})
Promise.resolve().then(() => {
const list = document.getElementsByTagName('p')
console.log('promise.then----', list.length)
alert('阻塞')
})
console.log('end')
2
3
4
5
6
7
8
9
10
11
12
13
14
15
16
17
# 浏览器的事件循环
主要的流程
- 执行 JS 同步代码(执行异步 API 时,异步先放在一个队列中,先不执行)
- DOM 渲染
- 执行队列中的异步函数(执行异步 API 时,异步先放在一个队列中,先不执行)—— 异步中可能还嵌套异步
- DOM 渲染
- 执行队列中的异步函数(执行异步 API 时,异步先放在一个队列中,先不执行)
- DOM 渲染
- ...

考虑宏任务和微任务
- 执行 JS 同步代码(异步函数,分别放在 macroTaskQueue 和 microTaskQueue )
- DOM 结构渲染(此时还没有在页面显示,但可以获取 DOM 内容了)
- 执行 microTaskQueue 函数(异步中还可能嵌套异步...)
- 显示 DOM 到页面
- 执行 macroTaskQueue 函数(异步中还可能嵌套异步...)
- ...
# nodejs 异步
nodejs 也是用了 V8 引擎和 ES 语法,所以也有同步、异步,异步也分宏任务、微任务。
- setTimeout setInterval —— 宏任务
- promise 和 async/await —— 微任务
- process.nextTick —— 微任务,但优先级最高
- setImmediate —— 宏任务
- I/O 文件、网络 —— 宏任务
- Socket 连接:连接 mysql —— 宏任务
console.log('start')
setImmediate(() => {
console.log('immediate1')
})
setTimeout(() => {
console.log('timeout1')
})
Promise.resolve().then(() => {
console.log('promise then')
})
process.nextTick(() => {
console.log('nextTick')
})
console.log('end')
2
3
4
5
6
7
8
9
10
11
12
13
14
# nodejs 事件循环
浏览器的各种宏任务,都是按照代码的顺序执行的,没有其他优先级。
nodejs 的宏任务是分了如下类型,nodejs 事件循环中宏任务需要按照这个顺序来执行。
- timers(计时器) - 执行
setTimeout以及setInterval的回调 - I/O callbacks - 处理网络、流、TCP 的错误回调
- idle, prepare --- 闲置阶段 - node 内部使用
- poll(轮循) - 执行 poll 中的 I/O 队列,检查定时器是否到时间
- check(检查) - 存放
setImmediate回调 - close callbacks - 关闭回调,例如
socket.on('close')
nodejs 事件循环的过程
- 执行同步代码
- 执行
process.nextTick和微任务(前者优先级更高) - 按照顺序执行 6 个类型的宏任务
- ...

# 答案
- 事件循环的大概模式相同
- 宏任务有优先级区分
process.nextTick在微任务的优先级更高
但是,process.nextTick 在最新版 nodejs 中不被推荐使用,推荐使用 setImmediate
原因在于 process.nextTick 是在当前帧介绍后立即执行,会阻断IO并且有最大数量限制(递归时会有问题)
而 setImmediate 不会阻断 IO ,更像是 setTimeout(fun, 0)
# 注意
基于 nodejs 最新版。nodejs 旧版会有所不同,特别注意。
# vdom 真的很快吗
# 题目
vdom 真的很快吗?
# Vue React 等框架的存在价值
Vue React 等框架给前端开发带来了革命性的变化。相比于此前的 jQuery 时代,它们的价值在于
- 组件化 —— 这不是核心原因。WebComponent 已提出多年,当仍未发展壮大
- 数据视图分离,数据驱动视图 —— 这才是核心!!!
数据视图分离,开发时只需要关注业务数据(React 的 state,Vue 的 data)即可,不用在实时的修改 DOM —— 这一点和 jQuery 有了本质区别。
特别是对于大型的前端项目,将极大的降低开发复杂度,提高稳定性。
数据驱动视图,内部将如何实现呢?—— 借助于 vdom
# vdom
Virtual DOM,虚拟 DOM ,即用 JS 对象模拟 DOM 数据。是 React 最先提出来的概念。
React 的 JSX ,Vue 的 template 其实都是语法糖,它们本质上都是一个函数,成为 render 函数
// JSX: <p id="p1">hello world</p>
function render(): VNode {
return createElement('p', { id: 'p1' }, ['hello world'])
}
2
3
4
执行 render 函数返回的就是一个 vdom 对象,一般叫做 vnode(虚拟节点),对应 DOM Node
每次数据更新(如 React setState)render 函数都会生成 newVnode ,然后前后对比 diff(vnode, newVnode),计算出需要修改的 DOM 节点,再做修改。
# 对比 DOM 操作
下面两者,哪个更快?—— 很明显,前者更快。
- jquery 时代:直接修改 DOM
- 框架时代:生成 vdom ,进行 diff 运算 --> 修改 DOM
但凡事都要有一个业务背景。如果页面功能越来越复杂,直接操作 DOM 代码将会难以阅读和维护,大家更希望要“数据视图分离,数据驱动视图”。
在这个前提下,哪个更快? —— 当然是后者。因为业务复杂、代码混乱,将会导致很多无谓的 DOM 操作 —— DOM 操作是昂贵的
- 直接修改 DOM
- 生成 vdom ,进行 diff 运算 --> 修改 DOM
而相比于昂贵的 DOM 操作,JS 运算非常快。所以 JS 多做事情(vdom diff)是更优的选择。
# 答案
- 直接进行 DOM 操作永远都是最快的(但要目标明确,不能有无谓的 DOM 操作 —— 这很难)
- 如果业务复杂,要“数据视图分离,数据驱动视图”,无法直接修改 DOM ,那 vdom 就是一个很好的选择
所以,vdom 并不比 DOM 操作更快(反而更慢,它做了 JS 运算),它只是在某个特定的场景下,无法做到精准 DOM 修改时,一个更优的选择。
# 扩展
Svelte (opens new window) 不使用 vdom ,它将组件修改,编译为精准的 DOM 操作。和 React 设计思路完全不一样。

# for vs forEach
# 题目
for 和 forEach 哪个更快?为什么
# 测试
<!DOCTYPE html>
<html lang="en">
<head>
<meta charset="UTF-8">
<meta http-equiv="X-UA-Compatible" content="IE=edge">
<meta name="viewport" content="width=q, initial-scale=1.0">
<title>for vs forEach</title>
</head>
<body>
<p>for vs forEach</p>
<script>
const arr = []
for (let i = 0; i < 100 * 10000; i++) {
arr.push(i)
}
const length = arr.length
console.time('for')
let n1 = 0
for (let i = 0; i < length; i++) {
n1++
}
console.timeEnd('for') // 3.7ms
console.time('forEach')
let n2 = 0
arr.forEach(() => n2++)
console.timeEnd('forEach') // 15.1ms
</script>
</body>
</html>
2
3
4
5
6
7
8
9
10
11
12
13
14
15
16
17
18
19
20
21
22
23
24
25
26
27
28
29
30
31
32
# 创建函数需要开销
for 直接在当前函数中执行,forEach 每次都要新创建一个函数。 函数有单独的作用域和上下文(可回顾“堆栈模型”),所以耗时更久。
# 答案
for 更快,因为 forEach 每次创建函数需要开销
# 扩展
开发中不仅要考虑性能,还要考虑代码的可读性,forEach 可读性更好。
# nodejs 多进程
# 题目
nodejs 如何开启一个进程,进程之间如何通讯
# 进程 process 和线程 thread
进程,是操作系统进行资源调度和分配的基本单位,每个进程都拥有自己独立的内存区域(参考“堆栈模型”)。 一个进程无法直接访问另一个进程的内存数据,除非通过合法的进程通讯。
执行一个 nodejs 文件,即开启了一个进程,可以通过 process.pid 查看进程 id 。
线程,是操作系统进行运算调度的最小单位,线程是附属于进程的。一个进程可以包含多个线程(至少一个),多线程之间可共用进程的内存数据。
如操作系统是一个工厂,进程就是一个车间,线程就是一个一个的工人。
JS 是单线程的,即执行 JS 时启动一个进程(如 JS 引擎,nodejs 等),然后其中再开启一个线程来执行。
虽然单线程,JS 是基于事件驱动的,它不会阻塞执行,适合高并发的场景。
# 为何需要多进程
现代服务器都是多核 CPU ,适合同时处理多进程。即,一个进程无法充分利用 CPU 性能,进程数要等于 CPU 核数。
服务器一般内存比较大,但操作系统对于一个进程的内存分配是有上限的(2G),所以多进程才能充分利用服务器内存。
# nodejs 开启多进程
child_process.fork 可开启子进程执行单独的计算(源码参考 process-fork.js)
fork('xxx.js')开启一个子进程- 使用
send发送信息,使用on接收信息
cluster.fork 可针对当前代码,开启多个进程来执行(源码参考 cluster.js)
# 答案
- 可使用
child_process.fork和cluster.fork开启子进程 - 使用
sendon传递消息
# 扩展:使用 PM2
nodejs 服务开启多进程、进程守护,可使用 pm2 (opens new window) ,不需要自己写。代码参考 koa2-code
- 全局安装 pm2
yarn global add pm2 - 增加 pm2 配置文件
- 修改 package.json scripts
# js-bridge 原理
# 题目
请描述 js-bridge 原理
# 微信 jssdk
微信中的 h5 通过 jssdk (opens new window) 提供的 API 可以调用微信 app 的某些功能。
JS 无法直接调用 app 的 API ,需要通过一种方式 —— 通称 js-bridge ,它也是一些 JS 代码。
当然,前提是 app 得开发支持,控制权在 app 端。就像跨域,server 不开放支持,客户端再折腾也没用。

# 方式1 - 注入 API
客户端为 webview 做定制开发,在 window 增加一些 API ,共前端调用。
例如增加一个 window.getVersion API ,前端 JS 即可调用它来获取 app 版本号。
const v = window.getVersion()
但这种方式一般都是同步的。
因为你即便你传入了一个 callback 函数,app 也无法执行。app 只能执行一段全局的 JS 代码(像 eval)
# 方式2 - 劫持 url scheme
一个 iframe 请求 url ,返回的是一个网页。天然支持异步。
const iframe1 = document.getElementById('iframe1')
iframe1.onload = () => {
console.log(iframe1.contentWindow.document.body.innerHTML)
}
iframe1.src = 'http://127.0.0.1:8881/size-unit.html'
2
3
4
5
上述 url 使用的是标准的 http 协议,如果要改成 'my-app-name://api/getVersion' 呢?—— 默认会报错,'my-app-name' 是一个未识别的协议名称。
既然未识别的协议,那就可以为我所用:app 监听所有的网络请求,遇到 my-app-name: 协议,就分析 path ,并返回响应的内容。
const iframe1 = document.getElementById('iframe1')
iframe1.onload = () => {
console.log(iframe1.contentWindow.document.body.innerHTML) // '{ version: '1.0.1' }'
}
iframe1.src = 'my-app-name://api/getVersion'
2
3
4
5
这种自定义协议的方式,就叫做“url scheme”。微信的 scheme 以 'weixin://' 开头,可搜索“微信 scheme”。
chrome 也有自己的 scheme
chrome://version查看版本信息chrome://dino恐龙小游戏 其他可参考 https://mp.weixin.qq.com/s/T1Qkt8DTZvpsm8CKtEpNxA
# 封装 sdk
scheme 的调用方式非常复杂,不能每个 API 都写重复的代码,所以一般要封装 sdk ,就像微信提供的 jssdk 。
const sdk = {
invoke(url, data, success, err) {
const iframe = document.createElement('iframe')
iframe.style.display = 'none'
document.body.appendChild(iframe)
iframe.onload = () => {
const content = iframe.contentWindow.document.body.innerHTML
success(JSON.parse(content))
iframe.remove()
}
iframe.onerror = () => {
err()
iframe.remove()
}
iframe.src = `my-app-name://${url}?data=${JSON.string(data)}`
}
fn1(data, success, err) {
invoke('api/fn1', data, success, err)
}
fn2(data, success, err) {
invoke('api/fn2', data, success, err)
}
}
// 使用
sdk.fn1(
{a: 10},
(data) => { console.log('success', data) },
() => { console.log('err') }
)
2
3
4
5
6
7
8
9
10
11
12
13
14
15
16
17
18
19
20
21
22
23
24
25
26
27
28
29
30
31
32
33
# 答案
常用方法:劫持 url scheme
# 扩展
url 长度不够怎么办?—— 可以扩展 ajax post 方式。
# requestIdleCallback
# 题目
是否了解过 requestIdleCallback ?
# 由 React Fiber 引起的关注
React 16 内部使用 Fiber ,即组件渲染过程可以暂停,先去执行高优任务,CPU 闲置时再继续渲染。
其中用到的核心 API 就是 requestIdleCallback 。
# requestAnimationFrame 每次渲染都执行,高优
页面的渲染是一帧一帧进行的,至少每秒 60 次(即 16.6ms 一次)才能肉眼感觉流畅。所以,网页动画也要这个帧率才能流畅。
用 JS 来控制时间是不靠谱的,因为 JS 执行本身还需要时间,而且 JS 和 DOM 渲染线程互斥。所以 ms 级别的时间会出现误差。
requestAnimationFrame 就解决了这个问题,浏览器每次渲染都会执行,不用自己计算时间。
代码参考 requestAnimationFrame.html
# requestIdleCallback 空闲时才执行,低优
requestIdleCallback 会在网页渲染完成后,CPU 空闲时执行,不一定每一帧都执行。
requestIdleCallback 不适合执行 DOM 操作,因为修改了 DOM 之后下一帧不一定会触发修改。
# 宏任务
requestAnimationFrame 和 requestIdleCallback 都是宏任务,它们比 setTimeout 更晚触发。
# 使用场景
requestAnimationFrame 可用于网页动画。
requestIdleCallback 可用于一些低优先级的场景,以代替 setTimeout 。例如发送统计数据。
但请注意 requestIdleCallback 的浏览器兼容性
# 答案
requestIdleCallback 可在网页渲染完成后,CPU 空闲时执行,用于低优先级的任务处理。
# Vue React diff
# 题目
Vue React diff 算法有什么区别
# diff 算法
diff 算法是一个非常普遍常用的方法,例如提交 github pr 或者(gitlab mr)时,会对比当前提交代码的改动,这就是 diff 。
Vue React diff 不是对比文字,而是 vdom 树,即 tree diff 。
传统的 tree diff 算法复杂度是 O(n^3) ,算法不可用。

# 优化
Vue React 都是用于网页开发,基于 DOM 结构,对 diff 算法都进行了优化(或者简化)
- 只在同一层级比较,不夸层级 (DOM 结构的变化,很少有跨层级移动)
tag不同则直接删掉重建,不去对比内部细节(DOM 结构变化,很少有只改外层,不改内层)- 同一个节点下的子节点,通过
key区分
最终把时间复杂度降低到 O(n) ,生产环境下可用。这一点 Vue React 都是相同的。

# React diff 特点 - 仅向右移动
比较子节点时,仅向右移动,不向左移动。

# Vue2 diff 特点 - 双端比较

定义四个指针,分别比较
- oldStartNode 和 newStartNode
- oldStartNode 和 newEndNode
- oldEndNode 和 newStartNode
- oldEndNode 和 newEndNode
然后指针继续向中间移动,知道指针汇合。
# Vue3 diff 特点 - 最长递增子序列
例如数组 [3,5,7,1,2,8] 的最长递增子序列就是 [3,5,7,8 ] 。这是一个专门的算法。

算法步骤
- 通过“前-前”比较找到开始的不变节点
[A, B] - 通过“后-后”比较找到末尾的不变节点
[G] - 剩余的有变化的节点
[F, C, D, E, H]- 通过
newIndexToOldIndexMap拿到 oldChildren 中对应的 index[5, 2, 3, 4, -1](-1表示之前没有,要新增) - 计算最长递增子序列得到
[2, 3, 4],对应的就是[C, D, E],即这些节点可以不变 - 剩余的节点,根据 index 进行新增、删除
- 通过
该方法旨在尽量减少 DOM 的移动,达到最少的 DOM 操作。
# 答案
- React diff 特点 - 仅向右移动
- Vue2 diff 特点 - 双端比较
- Vue3 diff 特点 - 最长递增子序列
# 划重点
以最小的成本了解原理,知道区别,应对面试。
不要纠结于细节和源码,这会耗费你大量的时间成本 —— 除非你目的就是学习源码,这也不是本课程的重点。
# 连环问:diff 算法中 key 为何如此重要
无论在 Vue 还是 React 中,key 的作用都非常大。以 React 为例,是否使用 key 对内部 DOM 变化影响非常大。

<ul>
<li v-for="(index, num) in nums" :key="index">
{{num}}
</li>
</ul>
2
3
4
5
const todoItems = todos.map((todo) =>
<li key={todo.id}>
{todo.text}
</li>
)
2
3
4
5
# Vue-router 模式
# 题目
Vue-router 模式 'hash' | 'history' | 'abstract' 的区别
# v4 的升级
Vue-router v4 升级之后,mode: 'xxx' 替换为 API 的形式,但功能是一样的
mode: 'hash'替换为createWebHashHistory()mode: 'history'替换为createWebHistory()mode: 'abstract'替换为createMemoryHistory()
PS:个人感觉,叫 memory 比叫 abstract 更易理解,前者顾名思义,后者就过于抽象。
# hash
// http://127.0.0.1:8881/hash.html?a=100&b=20#/aaa/bbb
location.protocol // 'http:'
location.hostname // '127.0.0.1'
location.host // '127.0.0.1:8881'
location.port // '8881'
location.pathname // '/hash.html'
location.search // '?a=100&b=20'
location.hash // '#/aaa/bbb'
2
3
4
5
6
7
8
hash 的特点
- 会触发页面跳转,可使用浏览器的“后退” “前进”
- 但不会刷新页面,支持 SPA 必须的特性
- hash 不会被提交到 server 端(因此刷新页面也会命中当前页面,让前端根据 hash 处理路由)
url 中的 hash ,是不会发送给 server 端的。前端 onhashchange 拿到自行处理。
// 页面初次加载,获取 hash
document.addEventListener('DOMContentLoaded', () => {
console.log('hash', location.hash)
})
// hash 变化,包括:
// a. JS 修改 url
// b. 手动修改 url 的 hash
// c. 浏览器前进、后退
window.onhashchange = (event) => {
console.log('old url', event.oldURL)
console.log('new url', event.newURL)
console.log('hash', location.hash)
}
2
3
4
5
6
7
8
9
10
11
12
13
14
# H5 history API
常用的两个 API
history.pushStatewindow.onpopstate
页面刷新时,服务端要做处理,可参考文档 (opens new window)。。即无论什么 url 访问 server ,都要返回该页面。
按照 url 规范,不同的 url 对应不同的资源,例如:
https://github.com/server 返回首页https://github.com/username/server 返回用户页https://github.com/username/project1/server 返回项目页
但是用了 SPA 的前端路由,就改变了这一规则,假如 github 用了的话:
https://github.com/server 返回首页https://github.com/username/server 返回首页,前端路由跳转到用户页https://github.com/username/project1/server 返回首页,前端路由跳转到项目页
所以,从开发者的实现角度来看,前端路由是一个违反规则的形式。
但是从不关心后端,只关心前端页面的用户,或者浏览器来看,更喜欢 pushState 这种方式。
代码参考 history-api.html
# 三种模式的区别
- hash - 使用 url hash 变化记录路由地址
- history - 使用 H5 history API 来改 url 记录路由地址
- abstract - 不修改 url ,路由地址在内存中,但页面刷新会重新回到首页。
# 连环问:react-router 有几种模式?
react-router 有三种模式,设计上和 vue-router 一样
- browser history (opens new window)
- hash history (opens new window)
- memory history (opens new window)
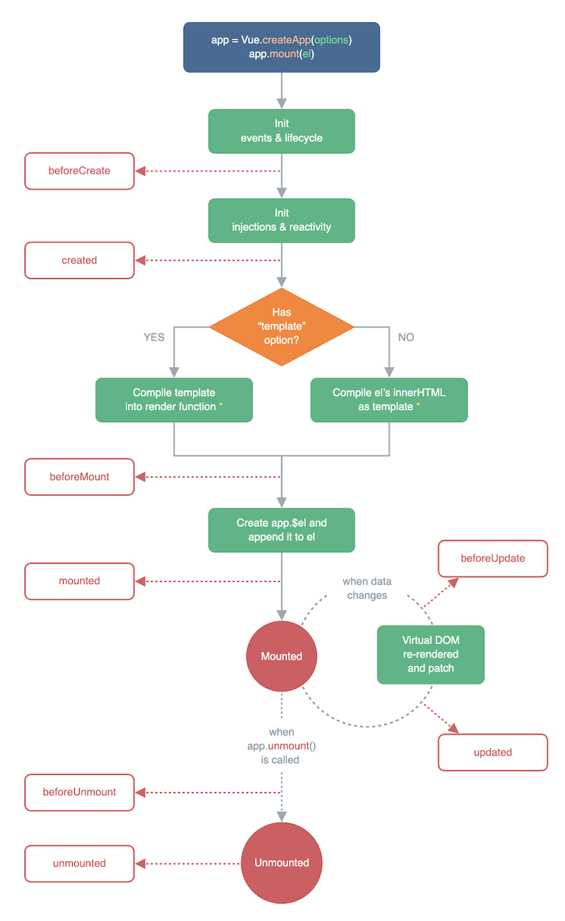
# Vue 生命周期

# beforeCreate
初始化一个空的 Vue 实例,data methods 等尚未被初始化,无法调用。
# created
Vue 实例初始化完成,data methods 都已初始化完成,可调用。
但尚未开始渲染模板。
# beforeMount
编译模板,调用 render 函数生成 vdom ,但还没有开始渲染 DOM
# mounted
渲染 DOM 完成,页面更新。组件创建完成,开始进入运行阶段。
# beforeUpdate
在数据发生改变后,DOM 被更新之前被调用。这里适合在现有 DOM 将要被更新之前访问它,比如移除手动添加的事件监听器。
# updated
在数据更改导致的虚拟 DOM 重新渲染和更新完毕之后被调用。
注意,尽量不要在 updated 中继续修改数据,否则可能会触发死循环。
# onActivated
被 keep-alive 缓存的组件激活时调用。
# onDeactivated
被 keep-alive 缓存的组件停用时调用。
# beforeUnmount
组件进入销毁阶段。
卸载组件实例后调用,在这个阶段,实例仍然是完全正常的。
移除、解绑一些全局事件、自定义事件,可以在此时操作。
# unmounted
卸载组件实例后调用。调用此钩子时,组件实例的所有指令都被解除绑定,所有事件侦听器都被移除,所有子组件实例被卸载。
# 连环问:如何正确的操作 DOM
`mounted` 和 `updated` 都不会保证所有子组件都挂载完成,如果想等待所有视图都渲染完成,需要使用 `$nextTick`
mounted() {
this.$nextTick(function () {
// 仅在整个视图都被渲染之后才会运行的代码
})
}
2
3
4
5
# 连环问:ajax 放在哪个生命周期合适?
一般有两个选择:created 和 mounted ,建议选择后者 mounted 。
执行速度
- 从理论上来说,放在
created确实会快一些 - 但 ajax 是网络请求,其时间是主要的影响因素。从
created到mounted是 JS 执行,速度非常快。 - 所以,两者在执行速度上不会有肉眼可见的差距
代码的阅读和理解
- 放在
created却会带来一些沟通和理解成本,从代码的执行上来看,它会一边执行组件渲染,一边触发网络请求,并行 - 放在
mounted就是等待 DOM 渲染完成再执行网络请求,串行,好理解
所以,综合来看,更建议选择 mounted 。
# 连环问:Composition API 生命周期有何不同
setup代替了beforeCreate和created- 生命周期换成了函数的形式,如
mounted->onMounted参考 https://v3.cn.vuejs.org/api/composition-api.html#%E7%94%9F%E5%91%BD%E5%91%A8%E6%9C%9F%E9%92%A9%E5%AD%90
import { onUpdated, onMounted } from 'vue'
export default {
setup() {
onMounted(() => {
console.log('mounted')
})
onUpdated(() => {
console.log('updated')
})
}
}
2
3
4
5
6
7
8
9
10
11
12
